
全球爆发WannaCry勒索蠕虫病毒感染事件,影响之远,超出了业界的想象,虽然各种补丁和补救办法轮番上阵,但是对于那些已经被感染的文件,已经于事无补。
稳定与安全不能划等号
在众多感染用户中,政府机关、公安、教育、医疗、能源等行业成了重灾区,究其原因:
一是这些行业用户的计算机大多是在局域网内,与公网运营商对网络安全维护不同,这些局域网的微软操作系统如Windows的445的端口都是开放的;
二是用户追求稳定性,但是稳定不等于安全。用户计算机系统没有进行及时的更新,而病毒利用NSA“永恒之蓝”这个严重漏洞传播,几乎所有的Windows系统如果没有打补丁,都会被攻击;
三是安全防范意识比较薄弱,主体责任意识不强。英国NHS旗下的多家公立医疗机构的计算机系统遭攻击瘫痪,就是被感染用户很多还是微软XP系统,并且安全服务合同到期后也没有及时续签,而当医院生产业务系统瘫痪后,更多的指责是针对黑客攻击组织,医院网络安全部门并没有被推上风口浪尖。
对于这些行业用户,备份于是成了他们保护日常业务生产数据的常用手段,但是备份如果仅是用户的唯一行为,没有进行主动性的数据保护,很显然,对于这次病毒的攻击,也是全军覆灭的结果。
用户要安全,那就行动起来
在网络空间,没有绝对的安全,任何运行在网络上的文件及应用,都时刻有着被各种网络病毒攻击的危险。不要将鸡蛋放在一个篮子里,这是灾备行业经常提到的话,对重要的数据及业务进行容灾高可用的规划建设,是保障用户数据安全与业务连续性的有效防范措施。对此,中国也在2007年正式颁布了国家标准《信息系统灾难恢复规范》(GB/T20988-2007),该标准对灾难备份、灾难恢复相关术语进行了规范和梳理,指明了灾难恢复工作的流程,明确了灾难恢复的等级和相关要素,制订了灾难恢复工作的主要环节及各环节具体工作等。
目前,公检法、能源、医疗、教育、金融等行业在灾备建设方面的动作比较迅速,对关键的生产数据及业务进行主动性的保护。
比如浙江省检察院建设的同城灾备中心,构建一套应用级高可用灾备系统结合i2CDP功能实现应用级与实时数据级的双重保护;广州市妇女儿童医疗中心将关键的应用/数据灾备到云端,实现对数据以及应用的实时灾备保护,当异常情况出现时,灾备系统即提供数据快速恢复服务,将数据快速恢复到选定的服务器(原机或新的服务器)上;中国能源建设集团通过英方灾备硬件一体机设备将各信息系统的数据库、数据文件等进行集中备份和持续数据保护,并且通过打通灾备一体机与英方云平台,在云端构建云灾备主机,利用英方字节级数据传输技术实现本地数据中心的数据实时传输到云灾备主机中,将数据传输到公有云端保存,保证应用系统的业务连续性和数据安全性;中国地质大学采用集中备份的方式,把每位老师和同学的关键数据统一同步到云灾备管理平台,该平台的作用是实时在线将各个老师和同学的数据集中备份至云平台,每个用户提供一个账号,该账号具备一定的云存储空间,该客户端的作用是捕获用户的任何IO操作,将数据实时同步至云平台。
在这次的WannaCry网络攻击事件中,某校的OA系统因为采用了英方的产品进行保护,使得OA系统内的数据可以安全。
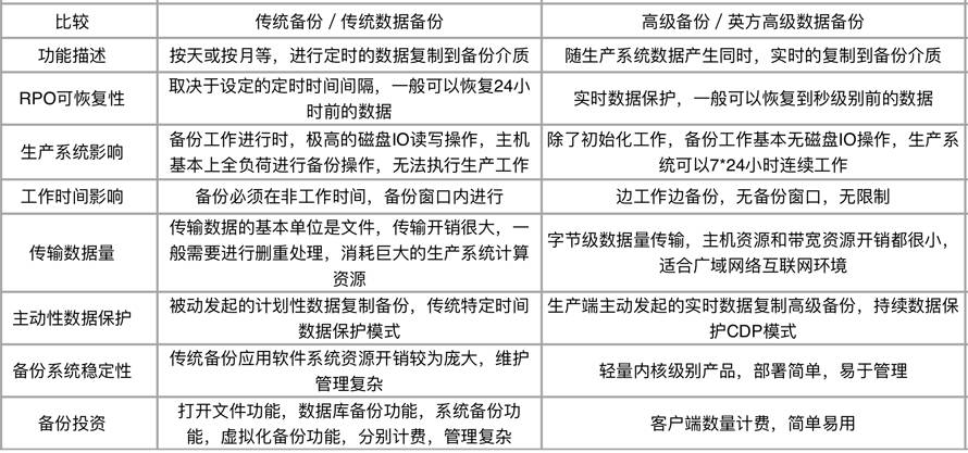
传统备份VS高级备份
用户行为的传统备份建设,从RPO与RTO的参考标准看,与高级备份不在一个等级上,所以在描述两者之间的差别时,可以通过下面的图进行分析总结:

这些表面上的功能差异,其实是底层复制技术的特性决定的。高级备份是基于主机操作系统进行的字节级数据复制技术。目前全球灾备市场风起云涌,群雄逐鹿,大多是来自美国的国际巨头软件公司,英方股份是一家掌握核心软件技术的中国公司,相对于传统备份技术的,其优势是不需要传统的备份时间窗口,让数据产生时实时进行备份。
另外,除了对生产端资源、带宽及距离的限制小外,在实时跨平台方面还有很大的优势,以这次的WannaCry病毒感染为例,如果采用i2COOPY+i2CDP对用户数据进行保护,不仅实时复制时主备两端可以不是同一个操作系统,如备端采用Linux系统,就可以减少备端被感染的风险,而i2CDP可以回滚到数据出现问题的时间点,实实在在地保护用户的数据安全。
防WannaCry实用技巧:
开机前断开网络,备份计算机里的文件,及时升级最新操作系统补丁,关闭受影响的计算机端口,同时密切关注该病毒演变情况,积极防范。
英方预告
5月18日,本周四晚20:00,英方股份产品经理张高翾将进行《如何借助英方云快速实现云端备份》的分享,这也揭开了自去年英方股份技术分享季首季开启后的第二季分享,第二季我们将更多就操作和实践进行分享,除了第一期的云灾备,之后还会有包括迁业务移、应用高可用、数据库双活等多方面的分享,欢迎大家持续关注。

相关阅读


沪公网安备31011202020864号